Selamat Datang di Akper Alkautsar Temanggung
Mencetak perawat profesional, berkompeten, dan siap kerja melalui pendidikan berkualitas dan praktik klinik langsung di fasilitas kesehatan mitra.
Selamat Datang di Akper Alkautsar Temanggung
Mencetak perawat profesional, berkompeten, dan siap kerja melalui pendidikan berkualitas dan praktik klinik langsung di fasilitas kesehatan mitra.
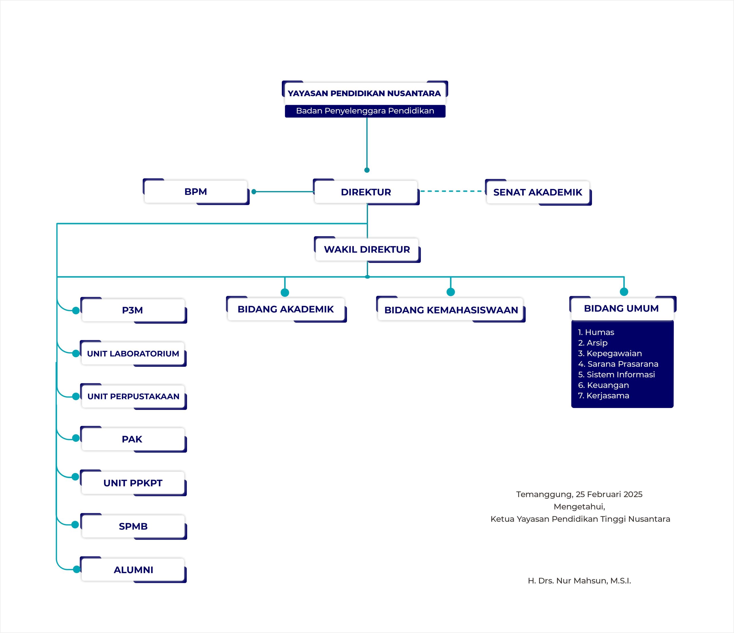
Bagan Struktur Organisasi dan Tata Kerja (SOTK) Akademi Keperawatan Alkautsar Temanggung